SP6501FL
適用于5V輸出的應用方案
詳細介紹
文檔與工具
樣品及購買
SP6501FL是一顆應用于隔離反激電源系統的次級同步整流芯片。通過模擬次級肖特基整流二極管的工作并以極低的導通電阻來減小損耗。SP6501FL可以工作在斷續模式(DCM)和準諧振模式(QR)。使用先進的消隱技術使得芯片在各種工作模式下可以穩定可靠地工作。
SP6501FL檢測內置MOSFET的導通電阻(Rds-on)上的壓降,來控制MOSFET的開關。應用外圍簡單。適用于5V輸出的應用方案。
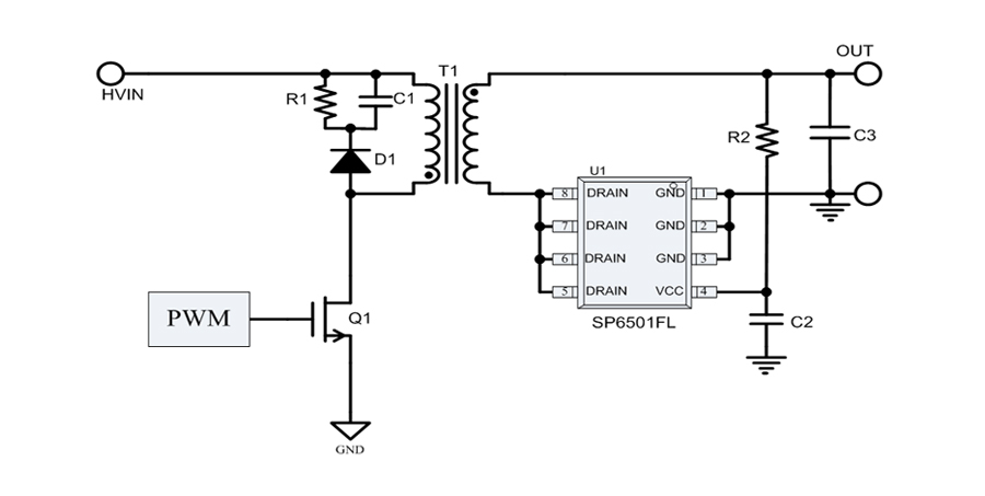
典型應用框圖
應用
● 內置21mΩ/ 45V功率NMOS管
● 極低的靜態電流
● 最高工作頻率可達70kHz
● 驅動管腳阻抗下拉電阻1.2Ω,上拉電阻3.0Ω
● 50ns關斷延遲時間
● VCC工作電壓范圍3~6V
● VCC過壓保護
● 逐周期最小導通時間檢測防止誤觸發
● 工作在斷續模式(DCM)和準諧振模式(QR)
● SOP-8無鉛封裝
● 5V AC/DC電源適配器
● 電池充電器
● 數碼相機充電器
樣品及購買
樣片申請
推薦產品
